当前位置: 交校动态 院部风采

马克思主义学院作品入围无锡市公开课展示活动决赛

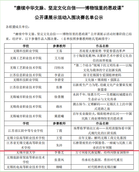
近日,马克思主义学院组织教师参加了无锡市教育局等三部门开展的“赓续中华文脉、坚定文化自信——博物馆里的思政课”公开课展示活动。5月20日,官方公示了初赛结果,朱沛老师的作品《石磨裂痕里的中国筋骨:一座城与民族工商业的百年突围》入围决赛。